山东中量测试技术有限公司

返回首页|会员注册|会员登录
服务热线:0531-88808020
  •     
  • 首 页
  • 了解我们
  • 客户服务
  • 能力范围
  • 资质证书
  • 新闻动态
  • 招聘信息
  • 联系我们
当前位置:首页 > 新闻动态
公司简介
组织结构
公正承诺
质量承诺
资质证书
新闻动态
招聘信息
联系我们
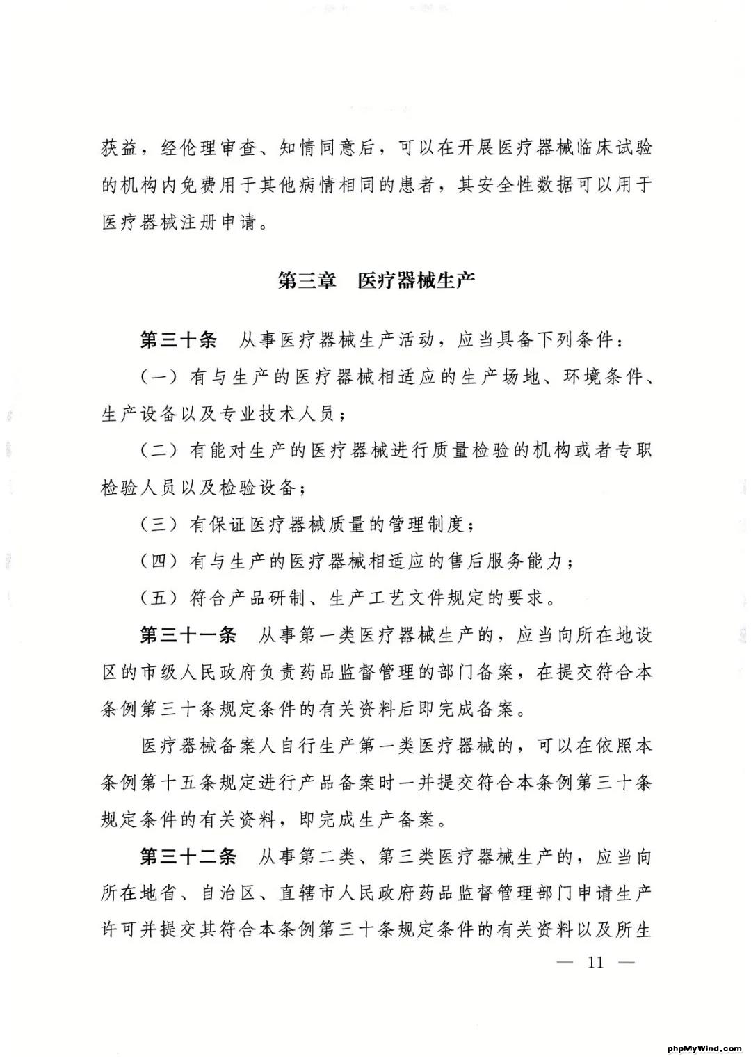
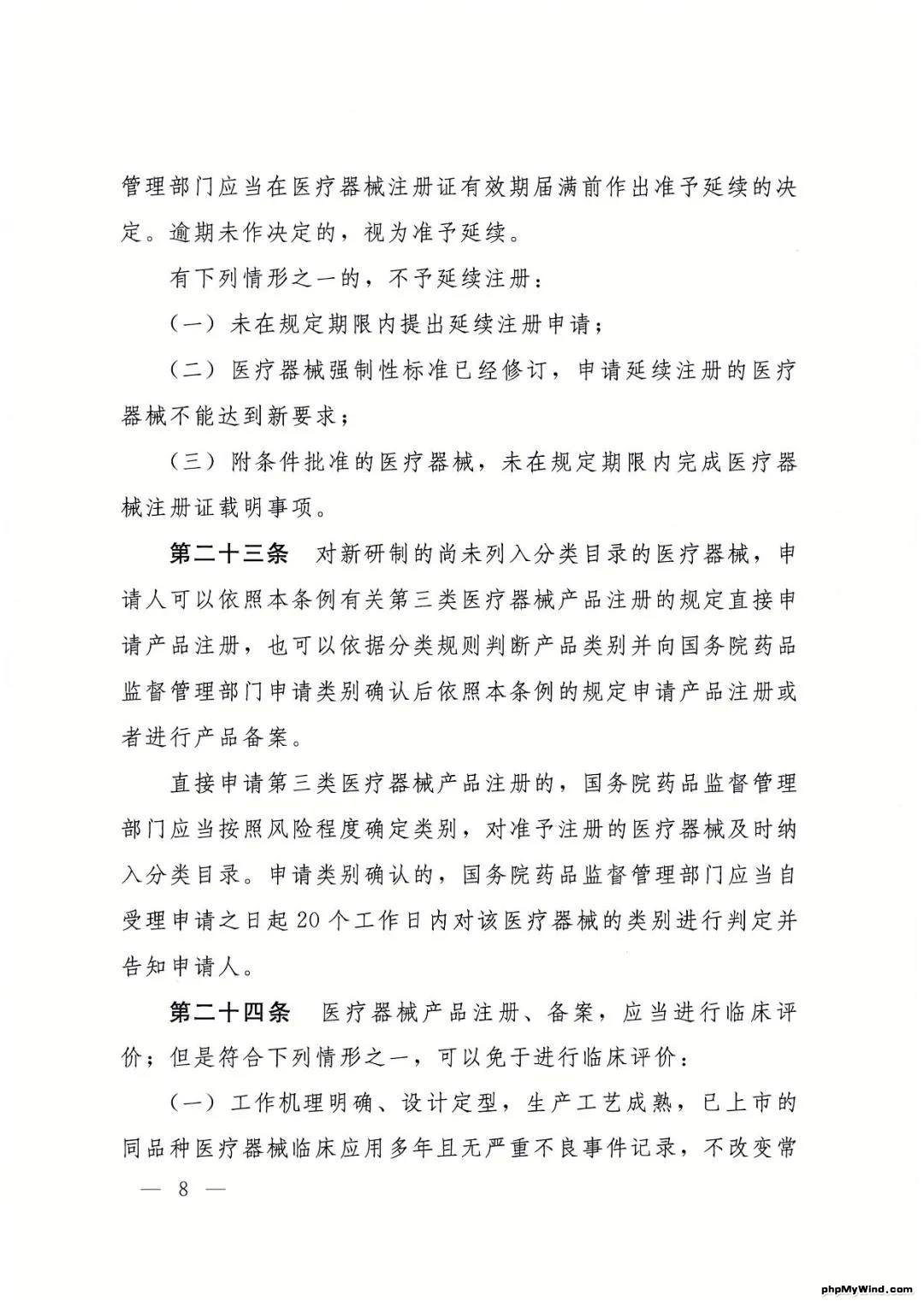
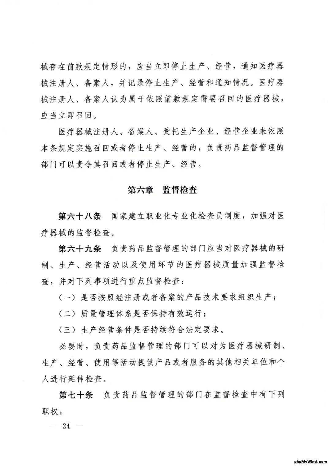
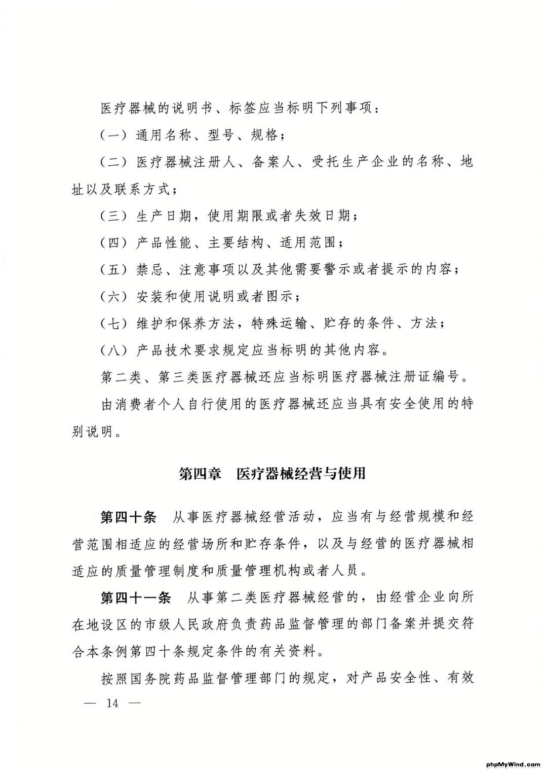
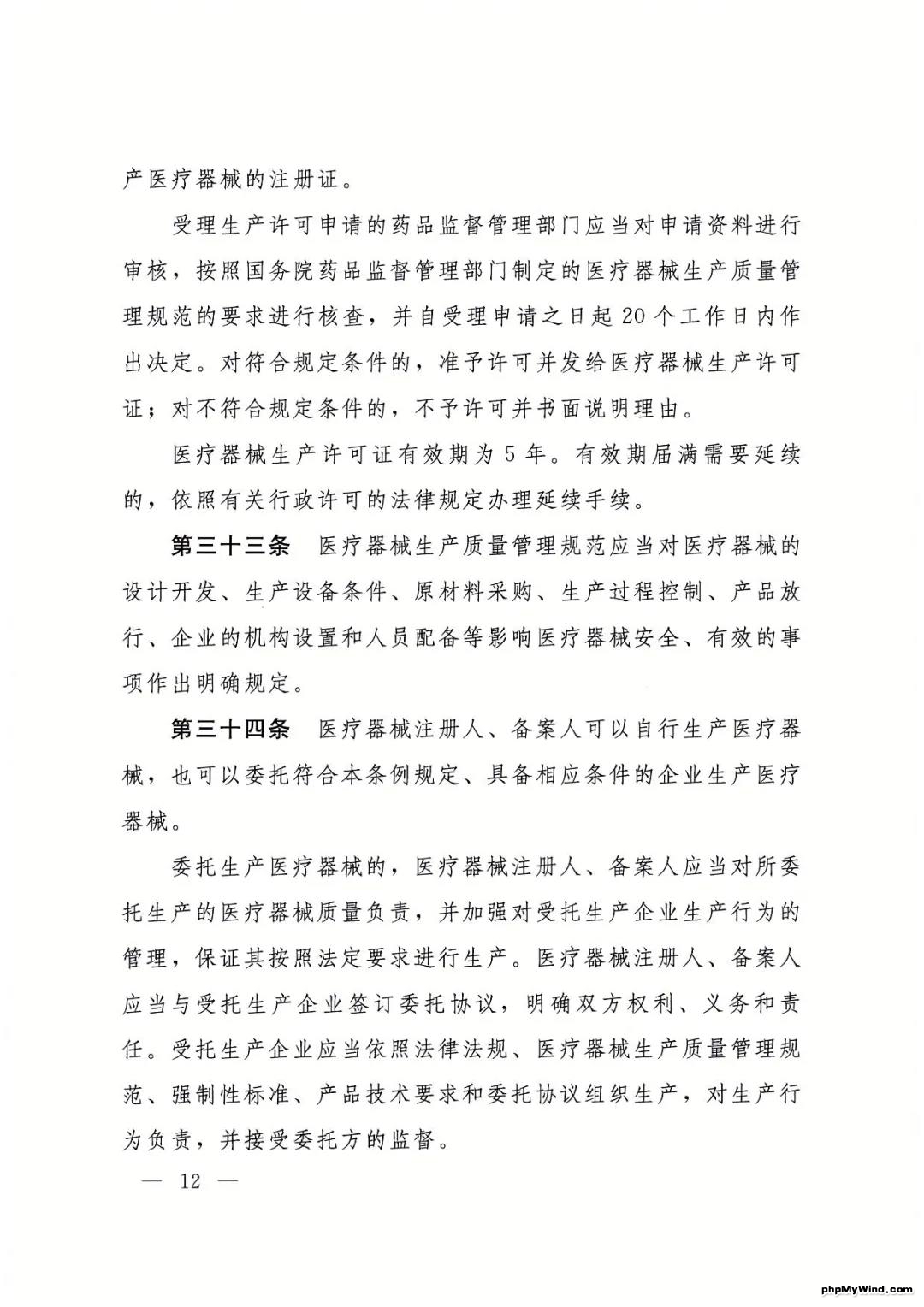
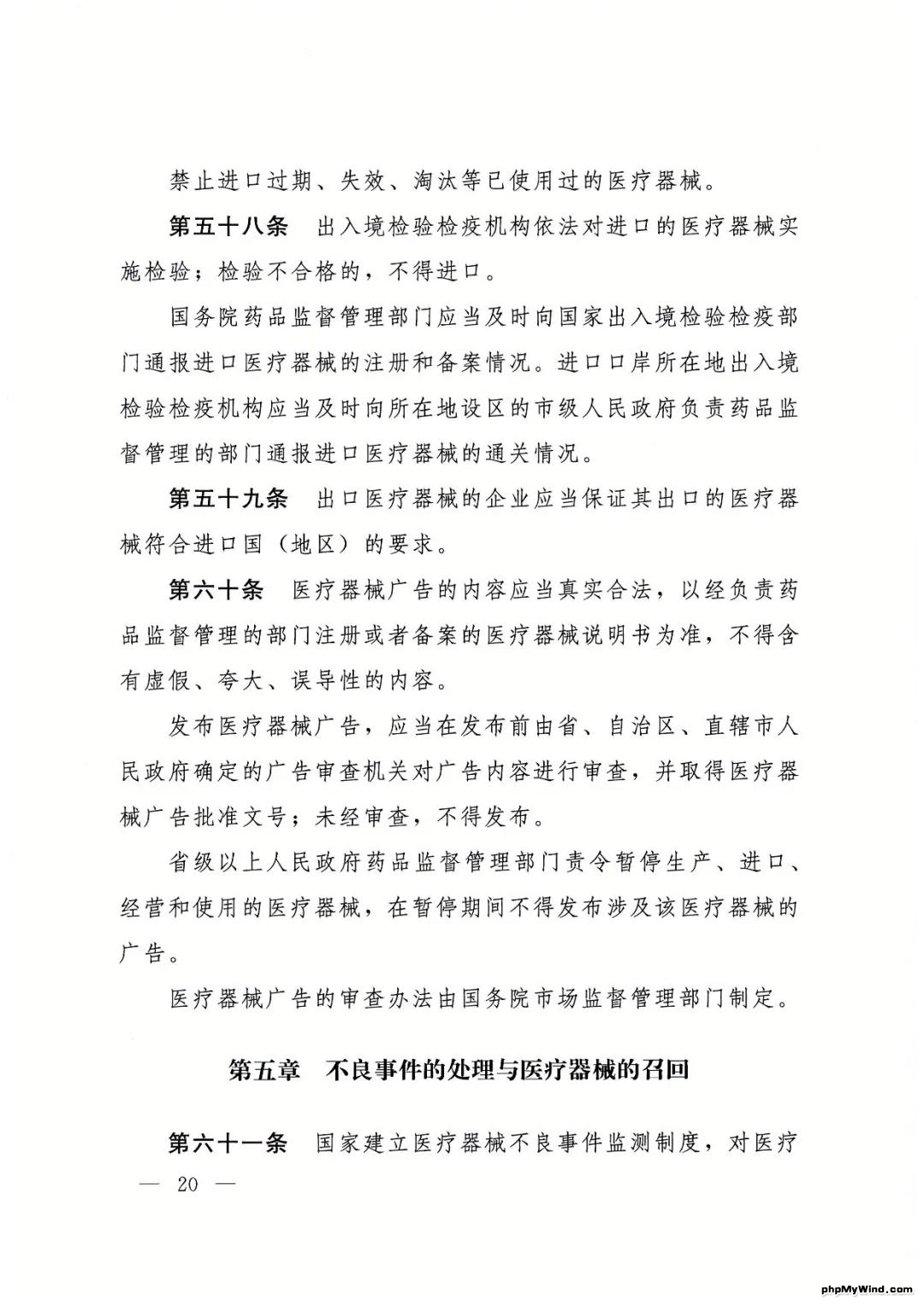
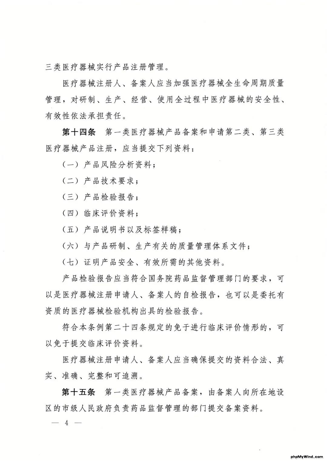
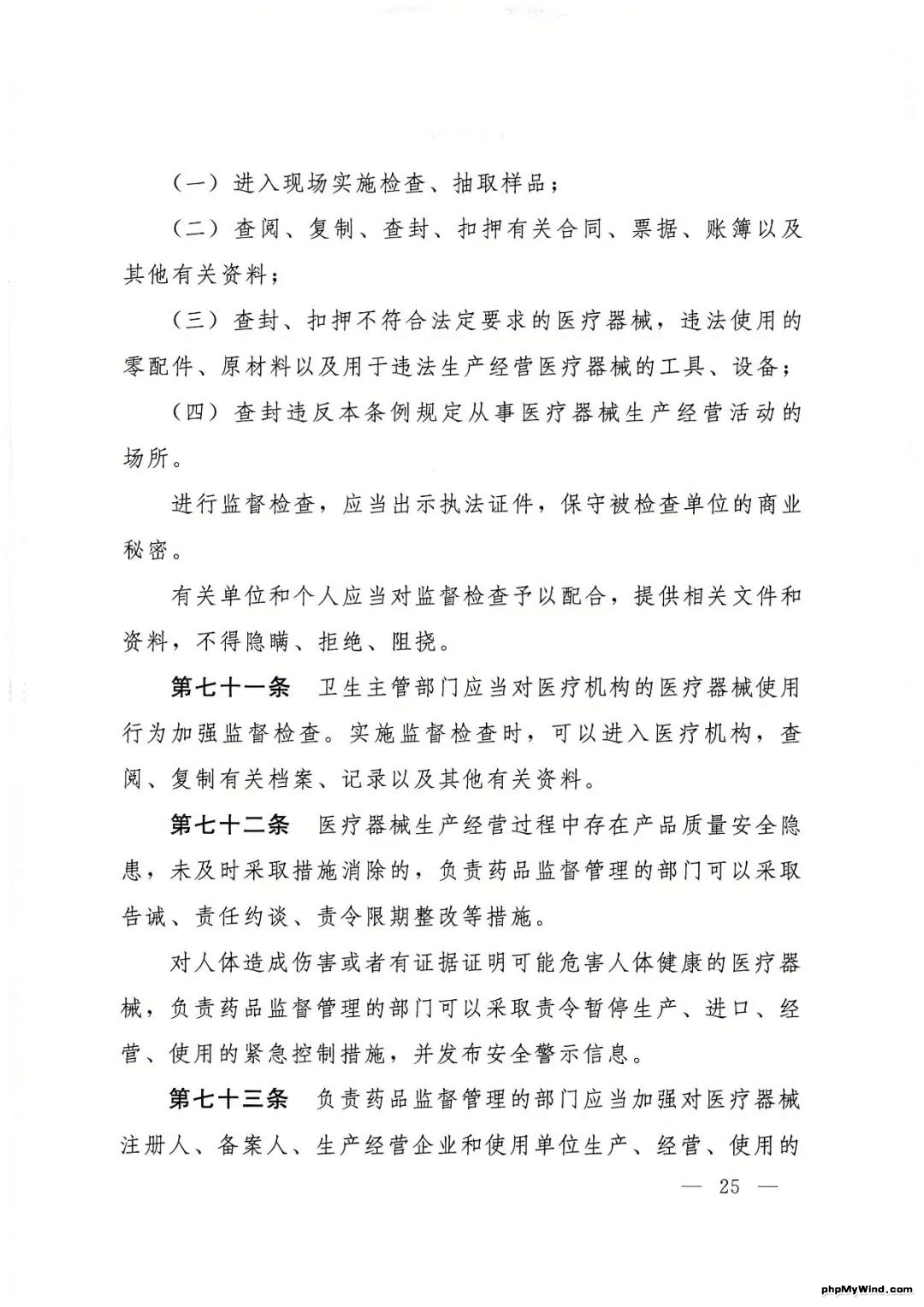
【重磅】《医疗器械监督管理条例》(2021版)发布
Copyright 2020 山东中量测试技术有限公司 All Rights Reserved 版权所有 电话:0531-88808020 传真:0531-88801020
邮箱:sdzltest@163.com 地址:中国(山东)自由贸易试验区济南片区章锦综合保税区联东U谷科创中心3-1-801 备案号:鲁ICP备2020035367号-1